濟南公司七個項目獲評2019年度“山東省建筑施工安全文明標準化工地”稱號
訪問次數 :
發布時間 :2019-12-11
近日,濟南公司七個項目獲評2019年度“山東省建筑施工安全文明標準化工地”稱號。
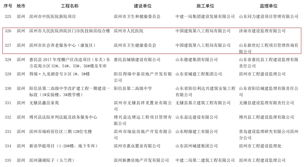
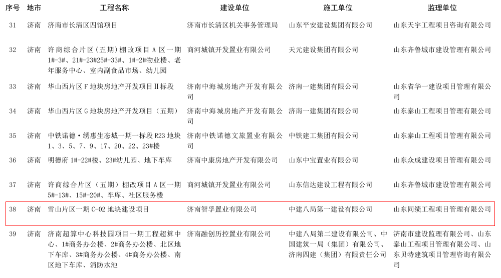
12月9日山東省住房和城鄉建設廳官網公示了2019年度省建筑施工安全文明標準化工地名單,濟南公司所屬項目:山東出版集團圖書展示樓、濟南平安中央商務區(仁恒世紀廣場)、西客站片區高鐵圍合南 A-1 地塊、濟南萬達文化體育旅游城萬達茂、雪山片區一期 C-02 地塊、濱州市人民醫院西院區門診醫技病房綜合樓、濱州市社會養老服務中心(康復區)共計七個項目獲評“山東省建筑施工安全文明標準化工地”稱號。(呂良)

山東省圖書展示樓、仁恒世紀廣場、西客站高鐵圍合A-1

濱州市人民醫院西院區、濱州市社會養老服務中心

濟南萬達文旅城萬達茂

雪山片區一期C-02地塊